皇冠信用盘庄家_主动投案!吕红晓,被查!
时间:2025-12-13 阅读:109 评论:152
世界杯皇冠信用网平台(www.hg6686.us)怎么申请会员_账号>皇冠信用网_怎么注册代理—皇冠信用网招登1登2登3皇冠信用网平台出租)【导读】中国工商银行甘肃分行党委委员、副行长吕红晓接受纪律审查和监察调查
中国基金报记者 李智
金融反腐仍在继续皇冠信用盘庄家。
12月12日,据中央纪委国家监委驻中国工商银行纪检监察组、甘肃省纪委监委消息:中国工商银行甘肃分行党委委员、副行长吕红晓涉嫌严重违纪违法,主动投案,目前正接受中央纪委国家监委驻中国工商银行纪检监察组纪律审查和甘肃省定西市监察委员会监察调查皇冠信用盘庄家。

今年8月份,吕红晓仍活跃在工作岗位上皇冠信用盘庄家。据兰州市七里河区法院信息,吕红晓曾带领团队向七里河区法院送锦旗并参观座谈。
公开简历显示,吕红晓,男,中共党员,大学学历,郑州大学行政管理硕士皇冠信用盘庄家。吕红晓在工商银行系统内工作多年,曾任中国工商银行安阳市分行行长、洛阳市分行行长;2020年5月,任中国工商银行甘肃省分行副行长。
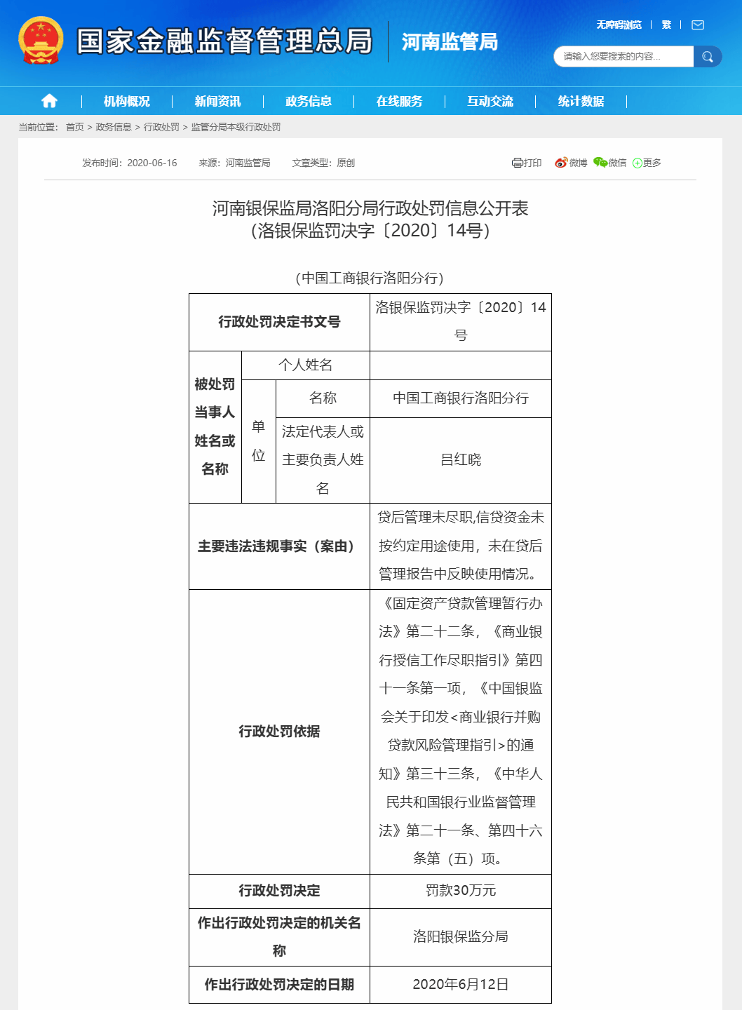
值得注意的是,吕红晓在洛阳分行任职期间,中国工商银行洛阳分行曾因涉及贷后管理未尽职,信贷资金未按约定用途使用,未在贷后管理报告中反映使用情况等违法违规行为,被处罚款30万元皇冠信用盘庄家。

展开全文
2020年5月,洛阳银保监分局核准吕红晓中国工商银行股份有限公司洛阳分行行长的任职资格皇冠信用盘庄家。

编辑:赵新亮
校对:乔伊
制作:舰长
审核:木鱼
版权声明
《中国基金报》对本平台所刊载的原创内容享有著作权,未经授权禁止转载,否则将追究法律责任皇冠信用盘庄家。
猜你喜欢
- 2025-12-13皇冠信用盘登3代理注册_A股784亿市值芯片公司,重大资产重组终止!股价今年已上涨超180%
- 2025-12-13皇冠信用盘账号注册_美军急捞坠海舰载机 杜文龙:名义上是打捞战机,实则是借机开展南海海底地形测绘
- 2025-12-13皇冠信用盘账号注册_川赣两地深化区域交流合作 共探文旅发展新机遇
- 2025-12-13皇冠信用盘如何注册_重大资产重组终止!超700亿市值公司,突发公告
- 2025-12-13世界杯足球平台代理_菲最新民调出炉!马科斯支持率仅剩 21%,莎拉准备接班,关键时刻中国大使抵达马尼拉,信号强烈
- 2025-12-13世界杯足球平台代理_快卸载!正在违规收集你的个人信息
- 2025-12-13皇冠信用盘庄家_主动投案!吕红晓,被查!
- 2025-12-13世界杯皇冠代理平台_淮南一名小学生因病去世,班上同学以为是转学纷纷给他写信:“xi望你还记得我们”
- 2025-12-12皇冠信用盘如何注册_英伟达H200对华解禁 已有国内大厂提出近10万片需求
- 2025-12-11皇冠信用盘会员账号_被中方“雷达照射”之后,美日举行联合军演,刻意避开辽宁舰编队
- 2025-12-11皇冠信用网怎么申请_日本右翼扬言,中国若发动核打击,1亿日本人将反击?解放军核导弹足以覆盖打击全日本
- 2025-12-11介绍个信用网网址_日本报复升级,40年来最大军事动作!中俄军机联动,日本防相破大防



网友评论